装修知识
1200+标准案例,每个风格都精心设计
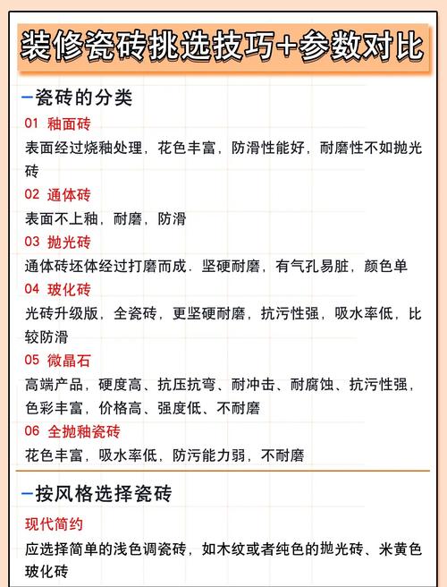
|
家有老小瓷砖怎么选?专家详解防滑关键,仿古砖和哑光砖更安全时间:2025-12-08 13:02 对有老人以及小孩的家庭来讲,在挑选瓷砖之际,防滑性能属于要首先予以考虑的关键要点。一回意外的滑倒能够引发严重后果,况且市面上瓷砖品类繁杂,其防滑性能差别极大。所以,知晓不同种类瓷砖的防滑原理还有适用场景,相较于单纯追寻品牌或者外观更具重要性。接下来我会从几个家庭最为关注的角度,详细剖析怎样做出安全的选择。 存在着常见的瓷砖材质,分别是抛光砖,抛釉砖,仿古砖以及通体砖 ,当中,仿古砖及占有一定比例的通体砖,其防滑性能一般来讲是最为出色的 ,这是源于此种情况,是由于这两者的表面历经别致的工艺进行处理 ,质地相比较而言较为粗糙 ,摩擦系数处于较高的水平 ,抛光砖尽管具备光亮且美观的特点,然而碰到水之后,其表面会变得极为湿滑 ,不适宜铺设在诸如卫生间,厨房等常常会接触到水的区域 ,对已有老人及小孩的家庭而言 ,在较为湿润的区域进行铺设选择时 ,应将优先考虑的对象设定为表面存在凹凸纹理的仿古砖或者哑光防滑砖 。
选购之际,可尝试些简易办法做初步判断,比如,于砖样之上倒些水,拿鞋底或者手掌按压过后前后摩擦,感受阻力大小,更靠谱的办法是查看商品的检测报告,留意其摩擦系数(Dry Coefficient of Friction, DCOF)。依据国际标准,用于潮湿区域的瓷砖,其湿态静摩擦系数建议达到0.42以上方具备较好的防滑性。径直向商家索要相关数据,是确保安全最为有效的一步。 纵使挑选了防滑砖,于特别潮湿的环境当中风险依旧是存在的。要想万无一失,能够采取一些补充举措。举例来说,在淋浴的区域铺设专用的防滑垫或者防腐木地垫。在卫生间干湿过渡的区域以及厨房水槽的跟前,铺设吸水防滑的地毯。定时使用防滑剂去清洁瓷砖的表面,也能够长久维持其防滑的性能。这些成本不高的辅助办法,可为家人给予双重的保护。
营造安全环境供家人使用时,您有无在体现瓷砖“美观”这事与重视“安全”这事之间左右为难?最终您是怎样衡量并做出抉择的?欢迎于评论区分享您的经历以及看法,要是觉得本文提供帮助,也恳请点赞加以支持,致使更多有需求的朋友可见 。 |
Copyright @ 2018 . All rights reserved.

